Lebenszyklus einer Weissblechdose

Verteilung, Konsum und Entsorgung

Schüler/innen-Modul III

 


Bild in Originalgrösse

 

Anleitung

Lösen Sie bitte folgende Aufgaben:

* Lesen Sie die vorliegenden Texte sorgfältig durch.

* Führen Sie für die einzelnen Produktionsschritte vereinfachte Energie- und Stoffbilanzen durch. Vervollständigen Sie zu diesem Zweck das Lösungsblatt am Schluss der Unterlagen mit den Rubriken Rohstoffe, Energie (Verfahrens- und Transportenergie) sowie Abfälle. Die dazu notwendigen Zahlen können Sie den Texten entnehmen.

* Arbeiten Sie ihre Ergebnisse so auf, dass Sie sie in der folgenden Stunde Ihren Mitschüler/innen die einzelnen Schritte erklären und die Energie- und Stoffbilanzen präsentieren können.
Erläutern Sie insbesondere auch den Vergleich der beiden Entsorgungswege für Weissblechdosen: via Abfallsack oder via Recycling (Siehe Kap. 3)

* Teilen Sie die Arbeit innerhalb der Gruppe sinnvoll auf.
Alle Angaben beziehen sich auf 100 Halbliter-Weissblechdosen, die 6.1 kg Weissblechabfall ergeben. Dies entspricht etwa dem Jahresverbrauch eines Einwohners in der Schweiz [1]
 


Verfahrensbeschreibung: Verteilung, Konsum und Entsorgung

In diesem Modul geht es um die Vorgänge nach der Herstellung der Weissblechdose: Sie wird zunächst vom Konservenhersteller (z.B. Hero, Migros, Coop) zur Verteilzentrale des Lebensmittelverteilers geliefert, und von dort in die einzelnen Filialen verteilt.

Damit eine Dose konsumiert werden kann, muss sie natürlich zunächst eingekauft werden. Wichtig für unsere Oekobilanz ist dabei die Einkaufsdistanz und das Verkehrsmittel für den Einkauf (zu Fuss, mit dem Velo, mit dem Auto...). Wir werden verschiedene Möglichkeiten im Bezug auf die Umweltverträglichkeit vergleichen.
Nach dem Konsum wird die leere Dose entsorgt. Entweder wird die Dose in den Abfallsack geworfen, mit dem Kehrichtwagen zur Kehrichtverbrennungsanlage (KVA) transportiert und dort verbrannt - oder sie wird mit anderen metallischen Abfällen separat gesammelt und recycliert. Auch diese beiden Möglichkeiten werden wir vergleichen.


1. Verteilung der Dosen

Die frisch abgefüllten Konservendosen stehen beim Konservenhersteller bereit, bis sie von einem Lebensmittelverteiler bestellt werden. Mit der Bahn bzw. mit dem LKW werden sie anschliessend zur Verteilzentrale und von dort in die Filialen transportiert.

Die durchschnittliche Distanz, die eine Konservendose vom Lager des Konservenherstellers bis ins Regal des Lebensmittelgeschäfts zurücklegt, beträgt etwa 200 km, von denen 150 km auf die Schiene und 50 km auf die Strasse entfallen. Bei einem durchschnittlichen Treibstoffverbrauch eines Lastwagens von 30 l pro 100 km und 50%iger Nutzlast beträgt der Gesamtenergieaufwand für 100 Konservendosen:

Eisenbahn: 0.5 MJ [2] LKW: 0.4 MJ Total: 0.9 MJ

Nicht zu vergessen sind natürlich auch die Abgase, die vor allem beim Transport auf der Strasse anfallen und im Fall von CO2 beispielsweise den Treibhauseffekt verstärken.


2. Konsum

Um einzukaufen, gibt es ganz verschiedene Möglichkeiten: Man kann beispielsweise zu Fuss in den kleinen Laden um die Ecke einkaufen oder mit dem Auto ins weiter entfernte Einkaufszentrum fahren. Vergleichen wir mal den Energieaufwand für beide Möglichkeiten:

a) Mit dem Auto: Wir nehmen an, das Einkaufszentrum befindet sich 10 km vom Wohnort entfernt, das Auto verbraucht 10 l pro 100 km und das Auto ist mit den Einkäufen zu 10% ausgelastet:
Energieaufwand für 100 Dosen: 4.8MJ
Auch hier sind natürlich noch die Abgase zu berücksichtigen.

b) Zu Fuss: Ausser Körperenergie wird hier keine Energie verbraucht.
Zudem profitiert der Körper fitnessmässig.....
Energieaufwand für 100 Dosen: 0 MJ


3. Entsorgung

Nachdem der Inhalt der Dose konsumiert wurde, bleibt die leere Dose als Abfall zurück. Für die Entsorgung der Dose gibt es zwei Möglichkeiten: Entweder wird sie in den Abfallsack geworfen und mit dem normalen Siedlungsabfall entsorgt, oder sie wird mit anderen Dosen separat gesammelt und recycelt. Gehen wir mal beiden Möglichkeiten nach:


a) Entsorgung via Abfallsack


Der volle Abfallsack mit der Weissblechdose wird von der Kehrichtabfuhr abgeholt und zur Kehrichtverbrennungsanlage (KVA) transportiert. Für die Oekobilanz entscheidend ist dabei vor allem der Treibstoffbedarf des Kehrichtwagens. Die durchschnittliche Distanz vom Wohnhaus bis zur KVA beträgt 10 km. Wir gehen auch hier von einem Treibstoffverbrauch von 30 l pro 100 km und 50%iger Nutzlast aus:
Transport zur KVA: Energieaufwand für 100 Dosen: 0.8 MJ [3]

Während der Verbrennung des Weissblechs in der KVA gelangen nur geringe Mengen an Schadstoffen in die Luft. [4]

* Der weitaus grösste Teil des Eisens (bei 100 Konservendosen 5.08 kg) wird schliesslich in die Kehrichtschlacke gelangen. Bei einem Teil der Schlacke wird mit einem Magnetabscheider das Eisen abgetrennt, was aber elektrische Energie für den Abscheider erfordert.

* Vom Zinn (bei 100 Konservendosen 0.02 kg) gelangt etwa ein Drittel in die Elektrofilterasche, der Rest ebenfalls in die Schlacke. Damit aus der Elektrofilterasche bei der Deponierung keine Schadstoffe ausgewaschen werden, wird sie mit Zement verfestigt.

Sowohl die Schlacke als auch die verfestigte Elektrofilterasche werden in sog. Reststoffdeponien deponiert. Diese entlassen keine Schadstoffe mehr in die Umwelt.

Selbstverständlich wird für die Behandlung des Weissblechs nach Anlieferung in die KVA Energie gebraucht (Verfestigung von Elektrofilterasche, Transporte usw.):
Entsorgung in der KVA: Energieaufwand für 100 Dosen: 4.8 MJ


b) Entsorgung via Separatsammlung: Recycling


Weissblechdosen eignen sich sehr gut für das Recycling. Sowohl das Eisen wie auch das Zinn kann wieder für hochwertige Produkte verwendet werden. Von Vorteil ist dabei, wenn die Dosen gereinigt werden. Auf keinen Fall sollte man dabei die leeren Dosen unter dem laufenden Wasserhahn reinigen - schon gar nicht mit Heisswasser! Dabei kann gleich viel Energie verlorengehen, wie durch Recycling gespart wird! Am besten werden die Dosen im letzten Spülwasser gereinigt. Falls die Sammelstelle keine Pressvorrichtung aufweist sollte der Boden mit dem Dosenöffner entfernt werden, damit die Dosen flachgedrückt werden kann. So braucht es wesentlich weniger Energie für den Transport.

Wir werden im folgenden nur die Energie für den Transport zahlenmässig erfassen. Die Energie für die überigen Prozesse werden am Schluss gesamthaft berücksichtigt (Treibstoff für Reinigungsanlagen, Strom für die Elektrolyse usw.).

1. Zunächst müssen die leeren Weissblechdosen zu einem Schüttcontainer transportiert werden, der meist auf einem allgemeinen Sammelplatz steht. (siehe Abb. 1). Auch dieser Transport lässt sich mit dem Auto oder zu Fuss erledigen.
Die Berechnung des Transport mit dem Auto erfolgt unter der Annahme, dass der Container 5 km vom Wohnort entfernt und das Auto zu 10 % ausgelastet ist.

Transport zum Schüttcontainer:
Mit dem Auto: Energieaufwand f. 100 Dosen: 2.4 MJ
Zu Fuss: Energieaufwand f. 100 Dosen: 0 MJ

2. Sind die Conainer voll, wird das Weissblech von einem Lastwagen abgeholt und zu einem Aufbereitungszentrum transportiert. Das Weissblech wird dabei in die Lastwagen geleert, sodass der Container nicht mittransportiert werden muss. Im Aufbereitungszentrum wird das Weissblech gereinigt und geshreddert (zerkleinert) und von da zum grössten Teil mit der Bahn in die einzige Entzinnungsfirma der Schweiz - die Elektrozinn AG in Oberrüti - zum Entzinnen transportiert. Die Abfälle aus den Verunreinigungen werden mit dem Siedlungsabfall entsorgt.

Die durchschnittliche Transportdistanz vom Container über das Aufbereitungszentrum bis zur Entzinnung beträgt 150 km und der Transport erfolgt zu 75% mit der Bahn und zu 25% mit Lastwagen, die zu 50% ausgelastet sind:
Transport Container - Elektrozinn: Energieaufwand für 100 Dosen: 0.9 MJ


Bild in Originalgrösse

Abb. 1: Schüttcontainer zur Sammlung von leeren Weissblechdosen

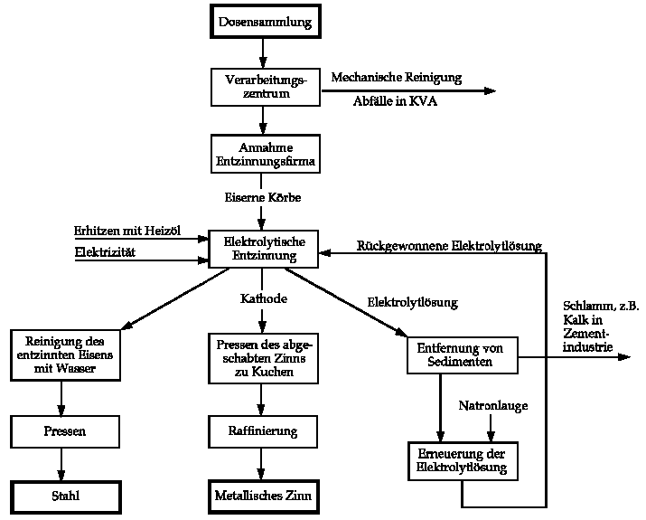
3. Nach der Annahme wird der Weissblechschrott mit Stanzabfällen aus der Dosenproduktion vermischt und in eisernen Körben elektrolytisch mit Gleichstrom entzinnt. Dazu werden die Körbe in die Elektrolyselösung getaucht, die 6% Natronlauge enthält und 90¡C heiss ist (siehe Abb. 2 und 3). Zur Erhitzung wird Heizöl verwendet.


Bild in Originalgrösse


Bild in Originalgrösse

Abb. 2: Mischen von Dosen- und Stanzabfällen

Abb. 3: Elektrolytische Entzinnung

Das Zinn wird dabei zunächst oxidiert und gelöst und anschliessend an der negativen Elektrode als Metall abgeschieden. Die Elektrolytlösung ist dabei in einem geschlossenen Kreislauf: Sie wird nach der Zugabe von Natronlauge und Kalkhydrat und der Reinigung von Schlämmen wiederverwendet. Es fällt somit kein Abwasser an. Lediglich das verdunstete Wasser wird ersetzt. Die Schlämme bestehen weitgehend aus Kalziumcarbonat (Kalk) und können in der Zementindustrie wiederverwendet werden. Sie enthalten allerdings problematische Stoffe - beispielsweise Ueberreste der inneren Lackschicht von Dosen.

4. Wenn sich genügend Zinn abgelagert hat, wird das Zinn von der Elektrode abgeschabt (Abb. 4) und zu Kuchen gepresst (Abb. 5). Die Zinnkuchen werden zu Zinnhütten geschickt und dort zu reinem Zinn raffiniert.
Bei 100 Konservendosen kann etwa 0.2 kg Zinn gewonnen werden.
 
 


Bild in Originalgrösse


Bild in Originalgrösse

Abb. 4: Abschaben des Zinns von der Elektrode

Abb. 5: Presskuchen von Zinn

 




Bild in Originalgrösse

Abb. 6: Ablauf des Recyclings von Weissblechdosen


5. Nach dem Entzinnungsvorgang wird übriggebliebene "Schwarzblech" mit Wasser gewaschen und zu Paketen gepresst (siehe Abb. 6). Dabei entsteht 7.3 kg wiederverwendbares Eisen. Dieses wird zu Stahlverarbeitungsbetrieben (z.B. von Moos in Emmenbrücke) transportiert, dort eingeschmolzen und wiederverwendet.


Bild in Originalgrösse


Bild in Originalgrösse

Abb. 6: Verpressung des "Schwarzblechs"

Abb. 7: Transport zu Stahlbetrieben

 

Für die Entzinnung von 100 Konservendosen braucht es durchschnittlich:

* 46 g Natronlauge (50%) und 29 g Kalkhydrat, wobei 82 g Schlamm, z.T. in Form von Kalk, in der Zementindustrie wiederwendet wird.
* 6.3 MJ an elektrischer und 5.4 MJ fossiler Energie für den Entzinnungsprozess
* 0.1 MJ an fossiler Energie für den werkinternen Transport
* 0.2 MJ elektrischer Energie für den Transport des Eisens und Zinns zu den Stahl- bzw. Zinnverarbeitungsbetrieben (angenommene Distanz: 80 km)


Aktuelle Situation des Dosenrecyclings in der Schweiz

Vielleicht haben Sie auch schon bemerkt, dass die Stahl- und Konservenindustrie seit einigen Jahren Werbung für das Dosenrecycling macht. Die Rücklaufquote ist daher in den letzten Jahren stetig angestiegen. Im Jahr 1996 wurden von den 20'000 Tonnen Weissblech, die in der Schweiz jährlich verbraucht werden, rund 55% recycliert.


Bild in Originalgrösse

Abb. 9: Recyclingquoten für Weissblech in der Schweiz



Lohnt sich das Recycling von Weissblech?

Diese Frage sollten Sie selbst beantworten!
In der nachfolgenden Liste finden Sie die Daten, die Sie dafür benötigen. Es sind diejenigen Werte der Umwelteinwirkungen für die Herstellung von 100 Weissblechdosen, bei denen es grosse Unterschiede gibt zwischen der Herstellung aus neu gefertigtem Stahl und der Herstellung aus recyceltem Stahl.

Beachten Sie bitte, dass bei den Angaben zum Energieaufwand alle Werte, die in diesen Unterlagen separat aufgeführt wurden, nicht enthalten sind. Sie müssen also zusätzlich berücksichtigt werden. (Ausnahme: Energieaufwand für den Einkauf)

Wenn Sie die Daten vergleichen, werden Sie vermutlich schnell zu einem Urteil kommen. Versuchen Sie aber, es mit den möglichen Folgen der Umwelteinwirkungen möglichst gut zu begründen.
 

Umwelteinwirkung Weissblech aus neuem Stahl  Weissblech aus Recyclingstahl 
Rohstoffverbrauch
Eisenerz (kg)  15.6 0
Zinnerz (g)  715 0
Weissblechschrott (kg)  0.8 8.5
Kalk (kg)  1.85 0.06
Wasser (l)  106.5 83.5
Abfälle
Schlacke (kg)  2.5 0.3
Staub (kg)  0.4 0.1
Abraum (Abbau) (kg)  721.5 0
Luftschadstoffe
Kohlendioxid (kg)  19.2 8.2
Stickoxide (g)  29.7 18.9
Energieaufwand
Verfahrensenergie [5] (MJ)

212.6

126.3

Transportenergie [5] (MJ) 

19.9

5.6

 




Bild in Originalgrösse



[1] inklusiv Dosen für Tierfutter und Farbe
[2] Merke: Mit 1 MJ lassen sich 3 Liter Wasser von 20 auf 100 Grad Celsius erhitzen, also beispielsweise 3 mal Frühstückskaffee kochen.
[3] Der hohe Energieverbrauch im Vergleich mit anderen Transporten resultiert vor allem in der "Stop-and-Go" Fahrweise der Kehrichtfahrzeuge
[4] Heute werden in der Schweiz noch rund 20% des Siedlungsabfalls deponiert. Bis zum Jahr 2000 soll aber alles verbrannt werden können.
[5] Energiebedarf bis zur Dosenproduktion (ohne Verteilung/Konsum/Entsorgung)